AICT Logo

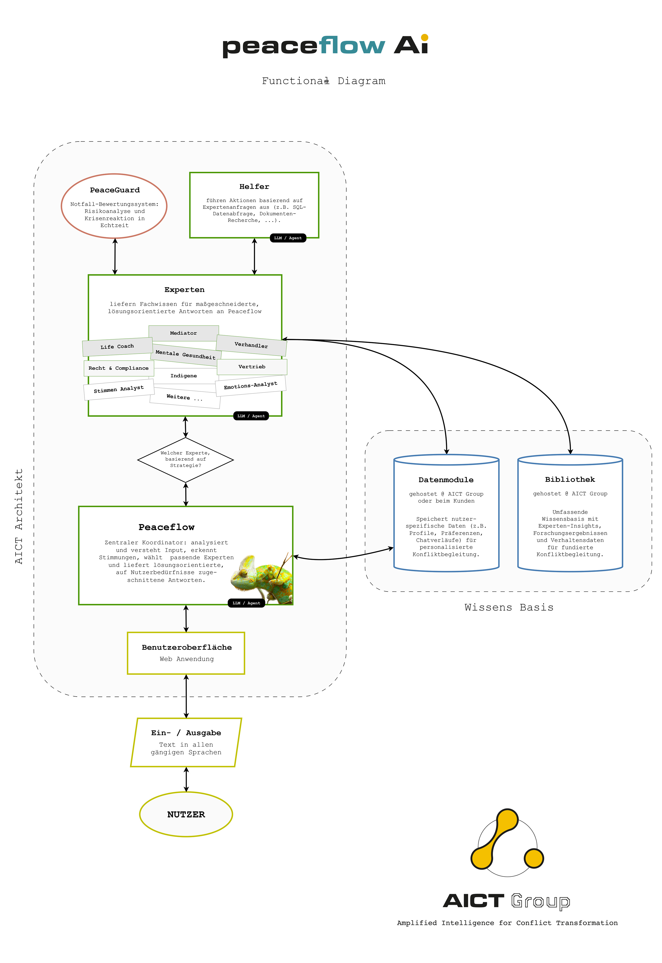
Funktions-Diagramm

Amplified Intelligence for Conflict Transformation
#AICTGroup #Peacetech #AICTPeaceflow
#AI #ConflictResolution #AIForGood

Funktions-Diagramm downloaden (PDF)

Peaceflow Functional Diagram

Team Commitment

Star Catch us on LinkedIn www.linkedin.com